
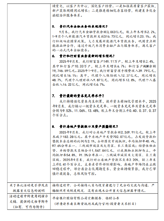
11月19日金融一线消息,平安银行发布投资者关系管理信息。平安银行投资者关系活动记录表显示实盘配资炒股最新,2025年1-9月,该行吸收存款平均付息率1.70%,较去年同期下降43个基点,较去年全年下降37个基点。平安银行强化客户拓展和经营,加强低成本存款的吸收,存款结构和成本持续优化。
零售方面,9月末,该行零售存款余额12,796.30亿元,较上年末下降0.6%;1-9月个人存款日均余额13,075.79亿元,较去年同期增长4.2%,其中个人活期存款日均余额较去年同期增长15.8%;9月末代发及批量业务带来客户存款余额3,835.58亿元,较上年末增长7.9%;1-9月个人存款平均付息率1.87%,较去年同期下降37个基点。
对公方面,9月末,该行公司存款余额22,753.25亿元,较上年末增长1.3%,1-9月企业存款平均付息率1.61%,较去年同期下降46个基点。
海量资讯、精准解读,尽在新浪财经APP
责任编辑:李琳琳 实盘配资炒股最新
富牛证券提示:文章来自网络,不代表本站观点。